Популярное

Музыка Кино и Анимация Автомобили Животные Спорт Путешествия Игры Юмор

Интересные видео

2025 Сериалы Трейлеры Новости Как сделать Видеоуроки Diy своими руками

Топ запросов

смотреть а4 schoolboy runaway турецкий сериал смотреть мультфильмы эдисон
dTub
Скачать

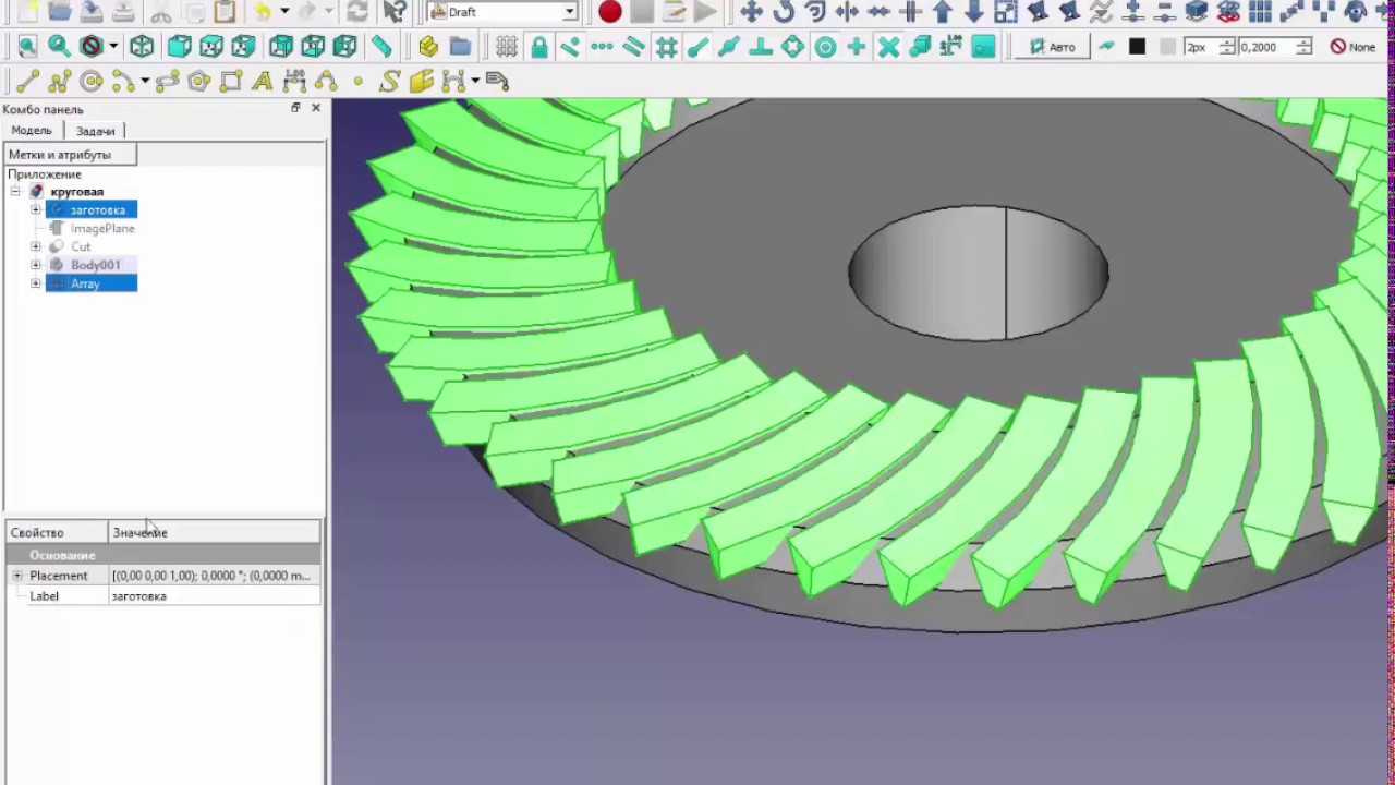
FreeCad Шестерня с круговым зубом

Автор: Viktor Ignatov

Загружено: 2020-02-21

Просмотров: 6335

Описание:

FreeCad Шестерня болгарки с круговым зубом
Viktor Ignatov

FreeCad Шестерня с круговым зубом

Поделиться в:

Доступные форматы для скачивания:

Скачать видео mp4

  • Информация по загрузке:

Скачать аудио mp3

Похожие видео

FreeCad Коническая по чертежу

FreeCad Коническая по чертежу

FreeCad шестерня теория

FreeCad шестерня теория

Шестерни конические с круговым зубом

Шестерни конические с круговым зубом

Смоделировал в SOLIDWORKS, напечатал на 3D принтере.

Смоделировал в SOLIDWORKS, напечатал на 3D принтере.

Изготовление шестерни с круговым зубом

Изготовление шестерни с круговым зубом

FreeCad Колесо квадрика

FreeCad Колесо квадрика

What makes planetary gearboxes so amazing?

What makes planetary gearboxes so amazing?

Зубчатые колеса с круговым зубом ➤ Конструкция применение и изготовление таких шестерен

Зубчатые колеса с круговым зубом ➤ Конструкция применение и изготовление таких шестерен

FreeCad Бокс герметичный

FreeCad Бокс герметичный

FreeCad Шестерни  цилиндрические

FreeCad Шестерни цилиндрические

Почему огонь ГОРИТ. Ответ Фейнмана переворачивает реальность

Почему огонь ГОРИТ. Ответ Фейнмана переворачивает реальность

DesignSpark Mechanical. 106. Основное о создании шестерен в FreeCAD

DesignSpark Mechanical. 106. Основное о создании шестерен в FreeCAD

Коническая шестерня с круговым зубом в Компас 3D Spiral bevel gear 3D-model

Коническая шестерня с круговым зубом в Компас 3D Spiral bevel gear 3D-model

FreeCad Шестерни эвольвента

FreeCad Шестерни эвольвента

Косозубые и прямозубые передачи | Science Garage На Русском

Косозубые и прямозубые передачи | Science Garage На Русском

Нарезка косозубой шестерни

Нарезка косозубой шестерни

Азбука

Азбука "ВиМП", часть 38. Коническая передача с круговыми зубьями с исходным контуром ГОСТ

FreeCad Деталь по фото

FreeCad Деталь по фото

ЗАБЫТЫЕ исторические фотографии, которые поразят ваше воображение — редкие винтажные снимки

ЗАБЫТЫЕ исторические фотографии, которые поразят ваше воображение — редкие винтажные снимки

ИС-4: Самый защищённый танк в истории СССР!

ИС-4: Самый защищённый танк в истории СССР!

© 2025 dtub. Все права защищены.



  • Контакты
  • О нас
  • Политика конфиденциальности



Контакты для правообладателей: infodtube@gmail.com