Популярное

Музыка Кино и Анимация Автомобили Животные Спорт Путешествия Игры Юмор

Интересные видео

2025 Сериалы Трейлеры Новости Как сделать Видеоуроки Diy своими руками

Топ запросов

смотреть а4 schoolboy runaway турецкий сериал смотреть мультфильмы эдисон
dTub
Скачать

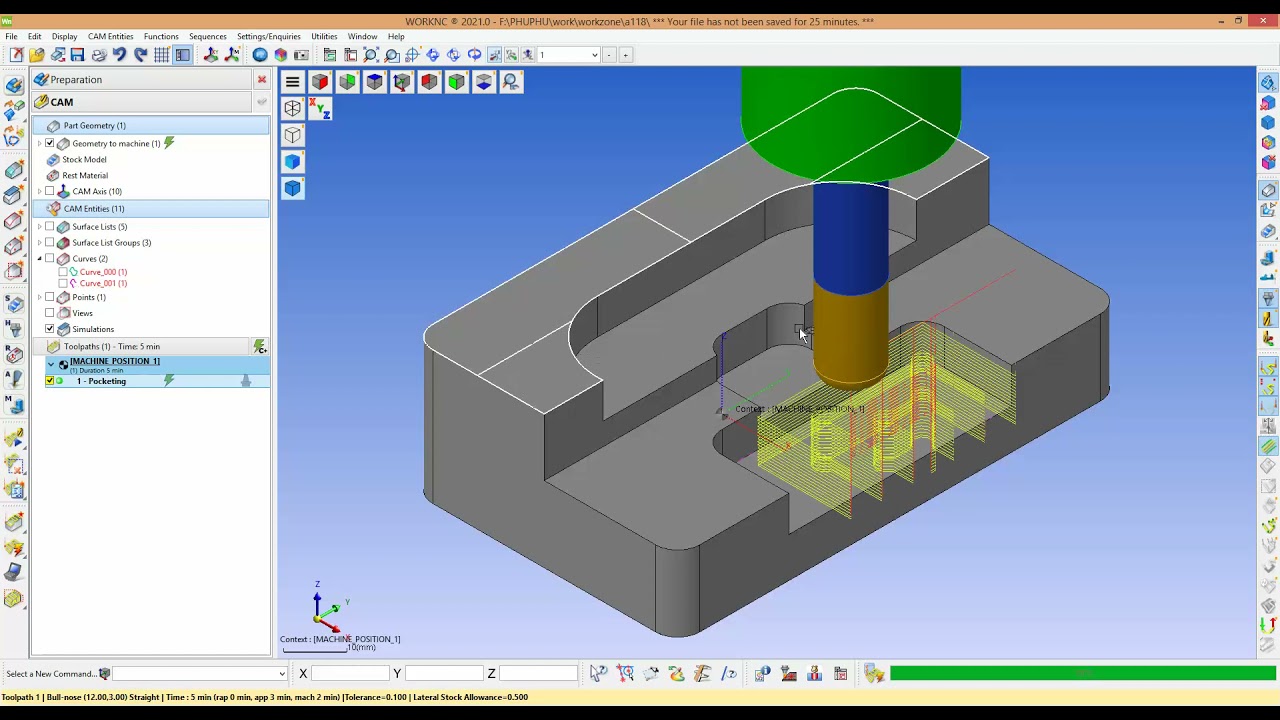
WorkNC:Pocketing Open & Tangent to Curve #32

Автор: WorkNC NinKi

Загружено: 2021-10-07

Просмотров: 2322

Описание:

SanGoCadCam@gmail.com

WorkNC:Pocketing Open & Tangent to Curve #32

Поделиться в:

Доступные форматы для скачивания:

Скачать видео mp4

  • Информация по загрузке:

Скачать аудио mp3

Похожие видео

ESPRIT EDGE | Manage Multiple Fixtures & Stock in One File

ESPRIT EDGE | Manage Multiple Fixtures & Stock in One File

Анализ уклона в WORKNC: объяснение | Углы уклона, подрезы и обрабатываемость

Анализ уклона в WORKNC: объяснение | Углы уклона, подрезы и обрабатываемость

MASTERCAM PROGRAMMING COUNTOUR DYNAMIC FACE DRILING

MASTERCAM PROGRAMMING COUNTOUR DYNAMIC FACE DRILING

Scan 3D Block rãnh sâu khó hay dễ? #thietkenguoc

Scan 3D Block rãnh sâu khó hay dễ? #thietkenguoc

PP Align 3 mặt phẳng vuông góc khi inspection có hay dùng không?. #thietkenguoc #polywork

PP Align 3 mặt phẳng vuông góc khi inspection có hay dùng không?. #thietkenguoc #polywork

Inside the World’s Largest Wood Factory | How Wood Logs Are Turned Into Plywood

Inside the World’s Largest Wood Factory | How Wood Logs Are Turned Into Plywood

Как пакистанские мастерские производят крупные промышленные компоненты - @hydraulichands

Как пакистанские мастерские производят крупные промышленные компоненты - @hydraulichands

44 НОВЫХ ТОВАРОВ с АЛИЭКСПРЕСС 2026, Новые Товары От Которых Точно ОФИГЕЕШЬ + КОНКУРС

44 НОВЫХ ТОВАРОВ с АЛИЭКСПРЕСС 2026, Новые Товары От Которых Точно ОФИГЕЕШЬ + КОНКУРС

Mrozu feat. Julia Pietrucha - Anioły (Pojedynek - official promo video)

Mrozu feat. Julia Pietrucha - Anioły (Pojedynek - official promo video)

Мой ответ Давидычу! Он сказал, что мы продаём обзоры! Смотрим Вписку

Мой ответ Давидычу! Он сказал, что мы продаём обзоры! Смотрим Вписку

Complete Manufacturing of Heavy-Duty Tractor Trailer Hydraulic Jack | Full Workshop Process

Complete Manufacturing of Heavy-Duty Tractor Trailer Hydraulic Jack | Full Workshop Process

2025年12月31日

2025年12月31日

FERRAN ŁAMIE KOD, A YAMAL GASI ŚWIATŁO! CZY ONI JESZCZE KIEDYŚ PRZEGRAJĄ? | SKRÓT

FERRAN ŁAMIE KOD, A YAMAL GASI ŚWIATŁO! CZY ONI JESZCZE KIEDYŚ PRZEGRAJĄ? | SKRÓT

Точим новый шкивь на станок 1А62г

Точим новый шкивь на станок 1А62г

Excellent tool that needs to be patented! Few people know about this clever idea at work

Excellent tool that needs to be patented! Few people know about this clever idea at work

SWYFT + ITKAN Robotics представляют обновленного робота FRC Ri3d.

SWYFT + ITKAN Robotics представляют обновленного робота FRC Ri3d.

Электровелосипед Minako F7 – Универсальный выбор для города и дачи

Электровелосипед Minako F7 – Универсальный выбор для города и дачи

Stop Cham #1403 - Niebezpieczne i chamskie sytuacje na drogach

Stop Cham #1403 - Niebezpieczne i chamskie sytuacje na drogach

Unbelievable Workers | Working with Talented Engineers . EP3 #construction #adamrose #workers #smart

Unbelievable Workers | Working with Talented Engineers . EP3 #construction #adamrose #workers #smart

Prawdziwy Powód, Dlaczego Psy CIĘ LIŻĄ (Szokujące!)

Prawdziwy Powód, Dlaczego Psy CIĘ LIŻĄ (Szokujące!)

© 2025 dtub. Все права защищены.



  • Контакты
  • О нас
  • Политика конфиденциальности



Контакты для правообладателей: infodtube@gmail.com