Популярное

Музыка Кино и Анимация Автомобили Животные Спорт Путешествия Игры Юмор

Интересные видео

2025 Сериалы Трейлеры Новости Как сделать Видеоуроки Diy своими руками

Топ запросов

смотреть а4 schoolboy runaway турецкий сериал смотреть мультфильмы эдисон
dTub
Скачать

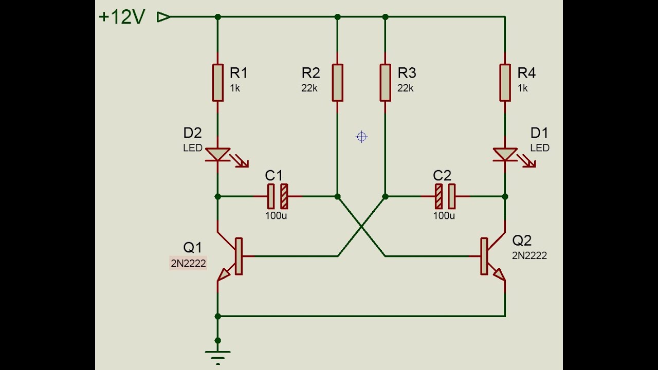
Démo Bascule Astable à transistor : partie 1

Автор: Le petit électronicien

Загружено: 2020-11-18

Просмотров: 5237

Описание:

Un petit montage facile à réaliser. La bascule astable est un oscillateur qui fournit un signal carré permettant de cadencer un éclairage, comme un clignotant pour sapin. Mais il peut également servir à créer un son ou plusieurs selon sa conception. Il peut servir également pour cadencer une horloge ou un compteur, bien que sa précision ne soit d'une grande finesse.

La durée théorique d'allumage de la LED se calcule comme suit :
t = 0.7 x Rb x C soit ici 1.54 seconde.

Utilisation pratique d'un astable pour un onduleur de bas niveau.
   • Démo Bascule Astable pour onduleur - partie 2  

Démo Bascule Astable à transistor : partie 1

Поделиться в:

Доступные форматы для скачивания:

Скачать видео mp4

  • Информация по загрузке:

Скачать аудио mp3

Похожие видео

Давайте построим умножитель напряжения!

Давайте построим умножитель напряжения!

Démo Haute tension 10 kV à 15 kV

Démo Haute tension 10 kV à 15 kV

Démo NE 555 en monostable.

Démo NE 555 en monostable.

Multivibrateur Astable à Transistor

Multivibrateur Astable à Transistor "Partie 1"

Как работает генератор на двух транзисторах для светодиодной мигалки | Простое и понятное объяснение

Как работает генератор на двух транзисторах для светодиодной мигалки | Простое и понятное объяснение

Oscillateurs 4 possibilités

Oscillateurs 4 possibilités

Переменный источник питания 0–30 В, 0–10 А, регулируемое напряжение и ток/режим постоянного

Переменный источник питания 0–30 В, 0–10 А, регулируемое напряжение и ток/режим постоянного

Куда можно применять детали лампы экономки.

Куда можно применять детали лампы экономки.

VPN скоро запретят? Мобилизация: секреты Реестра воинского учёта. Телефоны россиян добавят в базу

VPN скоро запретят? Мобилизация: секреты Реестра воинского учёта. Телефоны россиян добавят в базу

Чем ОПАСЕН МАХ? Разбор приложения специалистом по кибер безопасности

Чем ОПАСЕН МАХ? Разбор приложения специалистом по кибер безопасности

Немцы создали этих чудищ для прорыва Восточного фронта. Крупп Роймер и VsKfz 617

Немцы создали этих чудищ для прорыва Восточного фронта. Крупп Роймер и VsKfz 617

Démo NE 555 avec rapport cyclique à un

Démo NE 555 avec rapport cyclique à un

Резисторный делитель напряжения — 90% делают ОШИБКУ | Правильный расчёт.

Резисторный делитель напряжения — 90% делают ОШИБКУ | Правильный расчёт.

Как я металлизировал отверстия в печатных платах

Как я металлизировал отверстия в печатных платах

Cyrob: Oscillateur electro-mécanique, faites un clignotant....

Cyrob: Oscillateur electro-mécanique, faites un clignotant....

Готовьтесь у худшему от украинцев скрывают ужасную правду. Черный дым и крики с окраин!

Готовьтесь у худшему от украинцев скрывают ужасную правду. Черный дым и крики с окраин!

RC снаббер параллельно диоду, зачем он нужен.

RC снаббер параллельно диоду, зачем он нужен.

Multivibrateur Astable à Transistor

Multivibrateur Astable à Transistor "Partie 2"

12 РИМСКИХ наказаний НАСТОЛЬКО ЖЕСТОКИХ, что их СТЁРЛИ ИЗ ИСТОРИИ?

12 РИМСКИХ наказаний НАСТОЛЬКО ЖЕСТОКИХ, что их СТЁРЛИ ИЗ ИСТОРИИ?

⚡ У ПУТИНА СДАЛИ НЕРВЫ! Кремль назвал цели для удара в Европе. Такер в шоке.

⚡ У ПУТИНА СДАЛИ НЕРВЫ! Кремль назвал цели для удара в Европе. Такер в шоке.

© 2025 dtub. Все права защищены.



  • Контакты
  • О нас
  • Политика конфиденциальности



Контакты для правообладателей: infodtube@gmail.com