Популярное

Музыка Кино и Анимация Автомобили Животные Спорт Путешествия Игры Юмор

Интересные видео

2025 Сериалы Трейлеры Новости Как сделать Видеоуроки Diy своими руками

Топ запросов

смотреть а4 schoolboy runaway турецкий сериал смотреть мультфильмы эдисон
dTub
Скачать

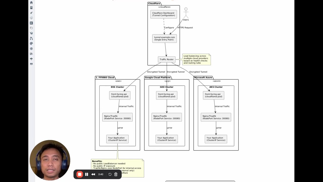
How to Setup Multi-Cloud High Availability with Cloudflare Tunnel (FREE)

Автор: Nicolas Julian

Загружено: 2026-01-16

Просмотров: 0

Описание:

In this video, I explain how we can leverage Cloudflare Tunnel to enhance the reliability of our critical applications across different environments like GKE, AKS, and others.

By deploying our apps uniformly and creating a new tunnel, we can achieve load balancing and redundancy without exposing public IPs. I emphasize the importance of distributing our Cloudflare Tunnel pods across various platforms to manage traffic effectively. The key benefits include cost savings and improved security.

If you found this helpful, please LIKE and SUBSCRIBE for more DevOps and Cloud tutorials!

#Cloudflare #MultiCloud #Kubernetes #GKE #AKS #DevOps #CloudSecurity #ZeroTrust #Cloudflared #SelfHosted #SysAdmin

How to Setup Multi-Cloud High Availability with Cloudflare Tunnel (FREE)

Поделиться в:

Доступные форматы для скачивания:

Скачать видео mp4

  • Информация по загрузке:

Скачать аудио mp3

Похожие видео

Самая опасная база данных прямо сейчас

Самая опасная база данных прямо сейчас

LLM и GPT - как работают большие языковые модели? Визуальное введение в трансформеры

LLM и GPT - как работают большие языковые модели? Визуальное введение в трансформеры

2026 01 17  Virtual ECAT Slave 017

2026 01 17 Virtual ECAT Slave 017

Introduction to Cloudflare Tunnel (cloudflared)

Introduction to Cloudflare Tunnel (cloudflared)

Будущее программирования: агенты, суперкодеры и конец джунов

Будущее программирования: агенты, суперкодеры и конец джунов

Expose Traefik on Kubernetes with Cloudflare Tunnel | YAML Deployment Guide

Expose Traefik on Kubernetes with Cloudflare Tunnel | YAML Deployment Guide

Reverse Proxy (Обратный прокси) Ubuntu + Nginx отказ от CloudFlare

Reverse Proxy (Обратный прокси) Ubuntu + Nginx отказ от CloudFlare

СРОЧНО отключи это в Telegram! Защити себя ПРОСТЫМ и ЗАКОННЫМ способом

СРОЧНО отключи это в Telegram! Защити себя ПРОСТЫМ и ЗАКОННЫМ способом

Интернет подключён, но сайты не открываются — 5 рабочих способов (Windows)

Интернет подключён, но сайты не открываются — 5 рабочих способов (Windows)

💾СОБРАЛ NAS НА TrueNAS💽 НЕ ПОНИМАЮ, КАК ЖИЛ БЕЗ НЕГО САМОДЕЛЬНОЕ ХРАНИЛИЩЕ ЭТО ПРОСТО

💾СОБРАЛ NAS НА TrueNAS💽 НЕ ПОНИМАЮ, КАК ЖИЛ БЕЗ НЕГО САМОДЕЛЬНОЕ ХРАНИЛИЩЕ ЭТО ПРОСТО

Почему тебе нужен свой домашний сервер? Показываю реальный опыт HOMELAB

Почему тебе нужен свой домашний сервер? Показываю реальный опыт HOMELAB

Но что такое нейронная сеть? | Глава 1. Глубокое обучение

Но что такое нейронная сеть? | Глава 1. Глубокое обучение

CEO Focus Mode - Deep Work Music for Unrivaled Concentration & Mental Sharpness

CEO Focus Mode - Deep Work Music for Unrivaled Concentration & Mental Sharpness

Чем ОПАСЕН МАХ? Разбор приложения специалистом по кибер безопасности

Чем ОПАСЕН МАХ? Разбор приложения специалистом по кибер безопасности

создайте свое собственное облако

создайте свое собственное облако

Чиню DevOps инциденты | SadServers: linux, nginx, docker, k8s

Чиню DevOps инциденты | SadServers: linux, nginx, docker, k8s

3X-UI в 2026 году: Новые протоколы и возможности VLESS Reality/TLS

3X-UI в 2026 году: Новые протоколы и возможности VLESS Reality/TLS

Kubernetes — Простым Языком на Понятном Примере

Kubernetes — Простым Языком на Понятном Примере

Мой опыт перехода с MacOS на Linux | Полный гайд

Мой опыт перехода с MacOS на Linux | Полный гайд

Изучите Microsoft Active Directory (ADDS) за 30 минут

Изучите Microsoft Active Directory (ADDS) за 30 минут

© 2025 dtub. Все права защищены.



  • Контакты
  • О нас
  • Политика конфиденциальности



Контакты для правообладателей: infodtube@gmail.com